Output paper while shifting the position for each specified number of copies.
This function is convenient when you want to copy multiple sets of a document because printouts are divided by each set.
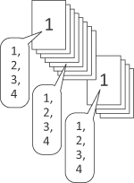
When original data items 1 to 4 are printed, the Offset Output Copies method is as follows.
A | B | |
|---|---|---|
Number of copies (in set units) | 1 | 3 |
Offset Output Copies | 2 | 2 |
Sort/Group | Sort | Sort |
![]() | ![]() |
C | D | |
|---|---|---|
Number of copies (in set units) | 4 | 4 |
Offset Output Copies | 3 | 3 |
Sort/Group | Sort | Group |
![]() | ![]() |
Category | Print Workflow | ||
Location | Machine | Touch Panel | |
Printer driver | PS Plug-in Driver | ||
Application | AccurioPro Print Manager | ||
Required options | - | ||
Required items | - | ||
Setting items | [Offset Output Copies] | Select this check box to set Offset Output Copies. Enter the number of offset output copies. Range: 1 to 9,999 | |
Remarks | - | ||
Reference | - | ||
Screen access | PS Plug-in Driver - [Finishing] | ||
AccurioPro Print Manager - Select a job. - [Job Management] - [Job Settings...] - [Finishing] | |||
AccurioPro Print Manager - Select a job, and right-click. - [Job Settings...] - [Finishing] | |||
AccurioPro Print Manager - Double-click the job. - [Finishing] | |||
AccurioPro Print Manager - Select a job - | |||
Touch panel - [CNTL] - Select a job - [Job Management] - [Job Settings...] - [Finishing] | |||
Touch panel - [CNTL] - Select a job, and right-click. - [Job Settings...] - [Finishing] | |||
Touch panel - [CNTL] - Double-click the job. - [Finishing] | |||
Touch panel - [CNTL] - Select a job - | |||
AccurioPro Print Manager - [Configuration] - [Hot Folder Configuration...] - [Create...] - [Finishing] | |||
AccurioPro Print Manager - [Configuration] - [Hot Folder Configuration...] - Select a hot folder - [Edit...] - [Finishing] | |||
AccurioPro Print Manager - [Configuration] - [Hot Folder Configuration...] - Select a hot folder - [Duplicate...] - [Finishing] | |||
AccurioPro Print Manager - [Configuration] - [Hot Folder Configuration...] - Double-click a hot folder - [Finishing] | |||
AccurioPro Print Manager - [Configuration] - [Hot Folder Configuration...] - Right-click a hot folder - [Create...] - [Finishing] | |||
AccurioPro Print Manager - [Configuration] - [Hot Folder Configuration...] - Right-click a hot folder - [Edit...] - [Finishing] | |||
AccurioPro Print Manager - [Configuration] - [Hot Folder Configuration...] - Right-click a hot folder - [Duplicate...] - [Finishing] | |||
Touch panel - [CNTL] - [Configuration] - [Hot Folder Configuration...] - [Create...] - [Finishing] | |||
Touch panel - [CNTL] - [Configuration] - [Hot Folder Configuration...] - Select a hot folder - [Edit...] - [Finishing] | |||
Touch panel - [CNTL] - [Configuration] - [Hot Folder Configuration...] - Select a hot folder - [Duplicate...] - [Finishing] | |||
Touch panel - [CNTL] - [Configuration] - [Hot Folder Configuration...] - Double-click a hot folder - [Finishing] | |||
Touch panel - [CNTL] - [Configuration] - [Hot Folder Configuration...] - Right-click a hot folder - [Create...] - [Finishing] | |||
Touch panel - [CNTL] - [Configuration] - [Hot Folder Configuration...] - Right-click a hot folder - [Edit...] - [Finishing] | |||
Touch panel - [CNTL] - [Configuration] - [Hot Folder Configuration...] - Right-click a hot folder - [Duplicate...] - [Finishing] | |||