When using Intelligent Quality Optimizer IQ-501, make sure Video Interface Kit VI-514 is mounted to the machine.
When using Relay Unit RU-702, make sure Auto Inspection Unit UK-301 is mounted to Intelligent Quality Optimizer IQ-501.
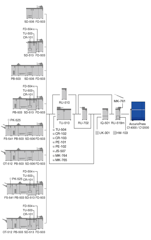
If Trimmer Unit TU-510 is mounted, Creaser Unit CR-101 and Trimmer Unit TU-503 cannot be mounted on Saddle Stitcher SD-513.
The optional devices marked with an asterisk "*" are only required when Finisher FS-541 with PostInserter PI-502 is mounted directly below.