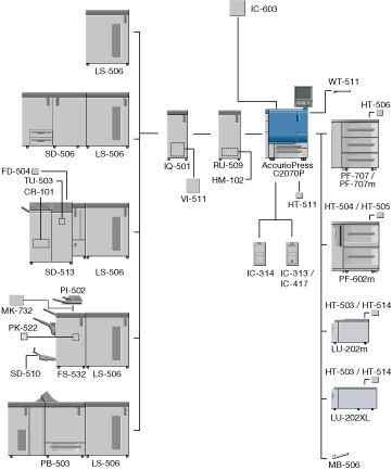
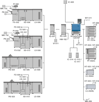
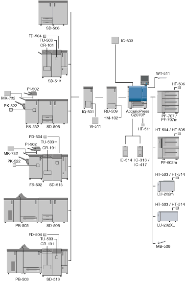
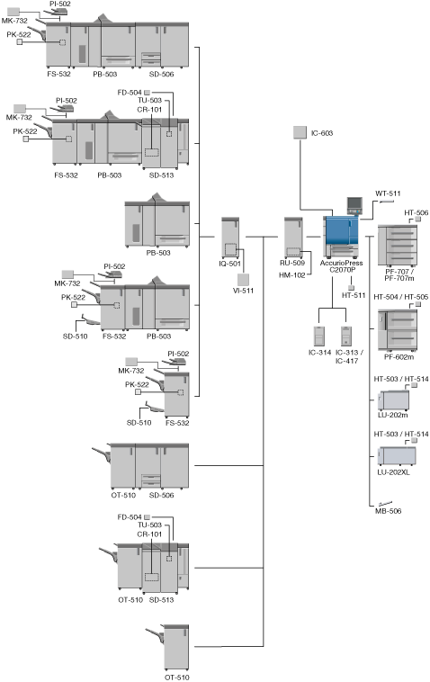
With Relay Unit RU-509 connected, banner paper is not available.
There are some cases in which Intelligent Quality Optimizer IQ-501 is not mounted in the option configuration.
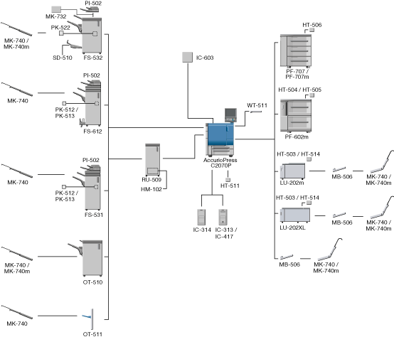
Dehumidifier Heater HT-504 is available only for Europe.
Dehumidifier Heater HT-505 is available only for US.
Creaser Unit CR-101 and Trimmer Unit TU-503 cannot be used together.













